-
群众吃瓜视频(吃瓜群众 cj)
每天分享1(原创电影解说)+3(娱乐搞笑视频)...
2025-12-16 11:32:112 0 -
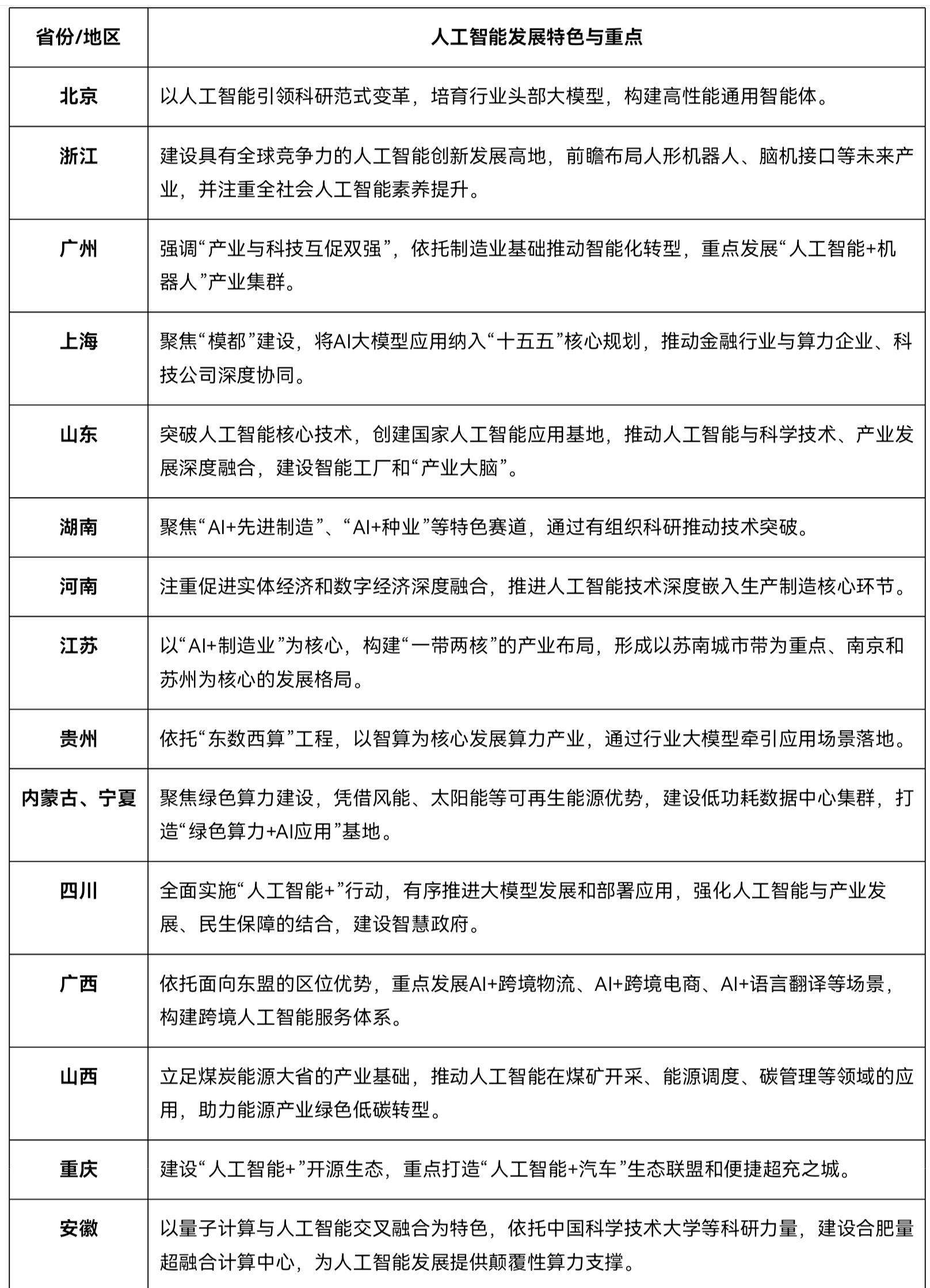
地方政府加快布局“人工智能+”,瞄准差异化竞争和协同发展
炒股就看金麒麟分析师研报,权威,专业,及时,全面,助您挖掘潜力主题机会! 界面新闻记者 | 张一诺 人工智能作为引领...
2025-12-16 11:25:072 0 -
吃瓜人的完结小说(可欺吃瓜人全文阅读)
夏天闷热热气上升,人们容易上火。我们夏天不能少的一定是凉茶等具有下火作用的饮食。其实,除了凉茶可以下火外,我们平常可以多吃清...
2025-12-16 11:12:152 0 -
吃瓜盟主的真实身份是什么意思(吃瓜事件是什么意思)
中国的方言有很多种,北京方言就是其中之一。活跃在老北京人口头儿上的土话,历史悠久且丰富多彩。尽管北京现在是一个国际大都市,各...
2025-12-16 10:16:303 0 -
“万物皆可赌”的时代到来! Kalshi与Polymarket主导的“预测市场”营收有望翻五倍
来自华尔街知名金融机构Citizens Financial Group Inc.的分析师团队在一份研报中表示,类似Polymar...
2025-12-16 09:25:033 0 -
吃瓜比赛搞笑视频(吃瓜比赛口号)
1.教科书般的越狱姿势~可以说是很666了 隔着屏幕都感受到警察蜀黍的绝望啊哈哈哈 一直坐在旁边的两个吃瓜群众是怎么想的...
2025-12-16 08:56:112 0 -
吃瓜烙是哪里的方言(吃瓜这个梗怎么来的)
日常生活中,是否有许多字虽然不离口,但将它们落实到笔头的时候,却又觉得无从下笔?今天就来揭开它们的真面目吧! — —擤 ...
2025-12-16 08:52:152 0 -
泽连斯基:尚未就领土问题达成共识
乌克兰总统泽连斯基在对当地媒体的在线音频评论中表示,他与美国达成协议,未来对乌克兰的安全保证将由美国国会投票,使其具有法律约...
2025-12-16 08:05:032 0 -
回族吃瓜(回族吃东西有什么讲究)
数字、动物、植物、人物等各种绕口令 绕口令可以锻炼孩子的语言发展,让孩子说话更流畅,下面小编为大家整理了有关数学、动物、植...
2025-12-16 07:56:132 0 -
12月16日收盘:美股收跌纳指跌逾130点 本周市场聚焦经济数据
北京时间12月16日凌晨,美股周一收跌,科技股跌幅领先。市场持续关注资金从高成长科技股流向估值较低个股的板块轮动,并为本周即...
2025-12-16 07:50:053 0