南京银行:拟于2025年12月23日全额赎回0.49亿股优先股
- 每日大赛
- 2025-12-17 20:05:08
- 3
摘要:
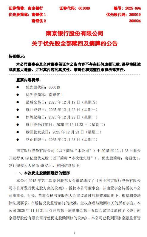
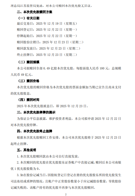
12月17日金融一线消息,南京银行公告,经国家金融监督管理总局江苏监管局无异议复函,并经本公司董事会审议通过,拟于2025年...
12月17日金融一线消息,南京银行公告,经国家金融监督管理总局江苏监管局无异议复函,并经本公司董事会审议通过,拟于2025年12月23日全额赎回于2015年12月23日非公开发行的0.49亿股优先股。



上一篇:大赛吧地址(大赛吧直播官方网站)
下一篇:大赛璐电话(大赛璐客服电话)