7000亿中银基金迎新“掌门人”,如何破解“偏科”难题?
- 反差大赛
- 2025-12-15 20:10:08
- 4
来源 | 独角金融
作者 | 刘银平编辑 | 付影
7000亿公募中银基金管理有限公司(简称“中银基金”)迎新任董事长。
12月11日,中银基金官宣,刘信群担任公司董事长、法定代表人,任职日期自12月10日起。随着新任董事长上任,执行总裁张家文不再代为履行董事长、法定代表人职责,结束为期半年的“一肩挑”状态。
由大股东中国银行(601988.SH)派驻董事长,已是中银基金的传统,刘信群也不例外,其职业生涯一直围绕中国银行体系展开,加入中银基金之前担任中国银行深圳分行行长。执行总裁张家文此前则在苏州分行任职多年。
中银基金管理规模持续增长,截至三季度末达到7030.88亿元,在公募行业排在20位,在公募降费潮中展现出较强的盈利韧性,净利润保持增长。和其他银行系公募机构一样,中银基金也存在“重债轻股”的现象,货币基金、债券基金规模合计占比94.62%。
今年以来,中银基金积极发行指数型基金,新发14只基金中有10只指数基金,非货ETF规模从年初的5.13亿元增长至53.29亿元,但整体体量仍然不大。
1
中国银行老将出任董事长
本次人事任命还要回溯到6月份,原女董事长章砚因工作调整卸任,并且未转任公司其他岗位。自2017年8月起,章砚任职时间近8年,是中银基金在位时间最长的董事长。
公开资料显示,章砚拥有英国伦敦大学伦敦政治经济学院公共金融政策专业硕士学位,也是从中国银行历练起来的金融高管,历任中国银行总行全球金融市场部主管、助理总经理、总监,总行金融市场总部、投资银行与资产管理部总经理。
章砚卸任中银基金董事长时,有知情人士曾称其将回归中行,但目前并未有确切的任职消息。在位8年期间,中银基金管理的基金规模翻了1倍,其中前半段任期基金规模处于滞涨状态,一直到2023年之后规模才迎来突破。
章砚离任之后,在新任董事长履职之前,由执行总裁张家文代行董事长职务,并代为履行法定代表人职责。 张家文2013年11月便加入中银基金,出任中银基金副执行总裁、党委委员,公募行业已任职12年,2021年12月31日起担任公司执行总裁至今。
在此之前,张家文在中国银行苏州分行任职多年,历任中国银行苏州分行太仓支行副行长,苏州分行风险管理处处长,苏州分行工业园区支行行长,苏州分行副行长、党委委员。

图源:罐头图库
早在10月27日,市场就传出刘信群将出任中银基金董事长的消息,在正式履职之前已出任公司党委书记、董事。
从刘信群的履历来看,曾多年在中国银行深圳分行任职,工作履历也一直未脱离中行系统,历任中国银行司库助理总经理,中国银行深圳市分行行长助理、党委委员,中国银行深圳市分行副行长、党委委员,中国银行(香港)有限公司风险管理部总经理,中国银行司库总经理,中国银行深圳市分行行长、党委书记。
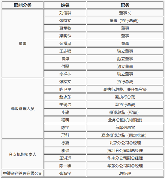
中银基金成立于2004年8月,位于上海市,为中国银行成员,中国银行和贝莱德投资管理(英国)有限公司分别持有83.5%、16.5%股份。自中银基金成立以来,中国银行已向其输入多名董事及高管。
目前中银基金有5名非独立董事,除了董事长刘信群、执行总裁张家文之外,董事梁晓钟也来自中国银行,为总行风险管理部副总经理。高管共有8名,三名副执行总裁陈卫星、赵永东、宁瑞洁也均来自中国银行。

来源:中银基金官网
海南纵帆私募基金基金经理王兆江认为,“集团化”任命主要是为了在复杂市场环境下,更好地贯彻股东战略、强化风险控制和实现内部资源协同,高管能更便捷地获得股东在渠道、品牌、资金和项目上的支持,银行系、券商系基金的销售渠道优势尤为明显。不过也存在一定弊端,可能削弱基金公司的市场化创新动力,如何平衡集团战略与行业市场化要求,避免“外行指导内行”是一大考验。
2
基金规模突破7000亿元,主动权益规模滞涨
中银基金的基金管理规模早在2018年一季度就已突破4000亿元,公募行业位列第8名,不过此后规模出现反复,整体处于滞涨状态。2023年一季度规模再次回到4000亿元,不过彼时规模排名已降至行业22名。
此后规模增长进入快车道,2024年一季度突破5000亿元,同年四季度突破6000亿元,2025年三季度规模再上一个新台阶,达到7030.88亿元,公募行业排在20名。
近两年规模增长主要由货币基金和债券基金贡献,尤其是货币基金规模增长较快,三季度规模达到3767.12亿元,两年增长1847.74亿元,接近翻倍。中银基金一共有6只货币基金,其中,中银活期宝A、中银薪钱包两只货币基金规模均超过1300亿元。
银行系基金公司的货币基金规模普遍较大,存在渠道与客户优势,依托母行强大的销售网络和庞大的客户基础,能低成本、高效地触达大量偏好低风险、流动性的客户,实现资金内循环。

数据来源:Wind
债券基金是中银基金的强势领域,三季度末规模为2885.41亿元,行业排名第10,不过自2019年三季度突破2000亿元以来,虽然规模整体呈增长趋势,但始终未能突破下一个关口。
在权益基金方面,则一直处于缩水趋势。混合基金规模在2020年之前大幅增长,于2021年一季度达到历史高峰621.01亿元,一年翻了2倍多,行业排名21位;但此后进入下降通道,两年前跌破300亿元,三季度最新规模为227.74亿元,相较高峰期缩水了6成以上,行业排名39位。
2019-2020年结构性牛市后,A股市场波动加大,行业轮动加速,混合基金尤其是偏股混合型业绩分化明显。赚钱效应下降导致投资者风险偏好降低,资金流向更稳健的资产。部分混合基金通过“固收+权益”策略追求稳健收益,但近年来权益市场波动、债市信用风险暴露等因素导致该类产品收益率不及预期,甚至出现亏损,引发投资者赎回。过去几年,混合基金整体市场规模都在缩水。
规模缩水和业绩关系较大,从中银基金混合基金收益率来看,近三年收益率为11.33%,要低于同类平均收益率14.19%。

中银基金混合基金收益率
来源:天天基金网
目前规模最大的两只偏股型基金均为医疗题材基金,中银创新医疗混合2019年11月成立,2021年规模曾降至4.59亿元低位,不过近三年规模快速增长,今年三季度已增至50.55亿元,同比增长68.11%。从收益来看,过去5年中有3年为“优秀”,且今年以来以74.98%收益率排在行业前列。
不过,也有多只偏股基金规模持续下滑。
中银金融地产在2024年之前整体业绩表现良好,不过今年以来净值涨幅16.38%,同类排名不佳,处在下游水平,前十大重仓股中,除了华润置地(1109.HK)外,其他均为银行、证券、保险公司;三季度末规模为1.15亿元,同比下降32.64%,相较2020年末高峰期的9.95亿元缩水88.48%。

图源:罐头图库
中银动态策略混合在2022年之前投资业绩良好,业内排名多在中上水平,不过2023年净值下跌27.78%,跌幅是行业平均的2倍左右,2024年在“924行情”带动下,多数混合基金实现全年净值增长,但该基金依然亏损了6.3%;今年以来虽然净值增长9.28%,但和同类平均31.26%相比差距较大,同类排名3974/4484。
三季度末,股票持仓占比90.29%,不过整体投资并不集中,前十大重仓股占比为24.98%,其中新城控股(601155.SH)、新诺威(300765.SZ)、科锐国际(300662.SZ)等股票今年股价表现一般。
收益拖累之下,中银动态策略混合的规模连续5年下降,三季度规模为2.87亿元,较2020年末缩水6成以上。
除此之外,中银基金“迷你基”数量较多,三季度末共有26只基金规模在5000万元以下,其中大部分是混合型和指数型基金。
3
重点布局指数基金,净利润止跌回升
在近年来股市震荡、混合基金业绩分化、风格漂移的背景下,投资者对主动管理基金的信任度有所下降。指数基金规则透明、持仓清晰、风格稳定,避免了“选错基金经理”的风险,给予了投资者更强的确定性和掌控感。今年以来,中银基金新发的14只基金中有10只指数基金。
监管对基金产品注册有鼓励创新和差异化发展的导向,但在实践层面,指数基金特别是宽基和主流行业指数的申报和获批相对成熟和顺畅。这也导致了大量基金公司扎堆发行相似主题的指数产品,形成了一定的“内卷”。
去年四季度以来,多家公募机构凭借ETF实现规模大幅增长。中银基金在2024年之前非货币ETF规模还在个位数,今年三季度就已达到53.29亿元,同比翻了30倍,但整体体量依然不大。同属于四大行公募机构的工银瑞信基金非货ETF规模则不断突破,三季度规模达到893.83亿元,在ETF赛道建立起强大的护城河,同比增长157%,近三年则增长了558.93%。
从中银基金的盈利水平来看,2020-2021年分别达到10.54亿元、10.26亿元的较高水平,背后是股市的反弹,全球股市受宽松的货币政策和财政刺激推动,走出了一轮强劲的V型反弹与结构性牛市,而此时中银基金权益基金规模也攀上高峰。
不过2022年之后随着股指下调、混合基金规模大幅缩水,中银基金的盈利水平也有所下降,2022年、2023年净利润降至7亿元左右。
2023年7月起,公募降费潮掀起,包括下调基金产品的管理费、托管费,基金股票交易佣金费率等,对行业收入造成普遍压力。相对而言,货币基金与债券基金所受冲击弱于主动权益类基金,因前者费率本就较低,且以机构客户为主。
中银基金在近两年展现出较强的盈利韧性,2024年净利润7.9亿元,同比增长12.54%;2025年上半年净利润4.2亿元,同比增长16.99%。这一方面得益于其在固收与被动产品线上的稳定贡献,另一方面也反映出公司在成本控制与运营效率上的提升。

数据来源:Wind
虽然如此,行业长期发展仍须注重主动权益能力的培育与平衡。费率改革本质上推动行业从“规模导向”转向“能力导向”,若过度侧重低费率、同质化的被动产品,虽可短期内稳住规模与利润,但将削弱公司的差异化竞争力与长期品牌价值。
主动权益基金是体现资产管理机构投研实力、服务实体经济创新与资本市场定价功能的核心载体。因此,中银基金在巩固固收优势的同时,能否持续投入主动权益投研体系建设,实现“被动与主动并重、规模与能力平衡”的可持续格局,也是新任董事长刘信群面临的考验。